天眼查App显示,近日,郓城质尚包装有限公司成立,法定代表人为樊艳平,注册资本10万人民币,经营范围为一般项目:包装材料及制品销售;日用玻璃制品销售;纸制品销售;塑料制品销售;软木制品销售;橡胶制品销售;金属包装容器及材料销...
-
发布了文章 2026-03-14
郓城质尚包装有限公司成立 注册资本10万人民币
-
发布了文章 2026-03-02
霍尔木兹海峡危机升级,全球能源或重回1970年代式大冲击,油价或飙升至三位数?
汇通财经APP讯――当前,中东地缘局势急剧恶化,美国对伊朗的军事打击行动引发国际社会高度关注。这一事件迅速将全球目光聚焦于霍尔木兹海峡――这条被誉为“世界石油咽喉”的狭窄水道。一旦该海峡遭受长期封锁或严重干扰,石油供应将面临...
-
发布了文章 2026-02-18
AI芯片竞争加剧 马斯克在韩国招募半导体人才
特斯拉首席执行官埃隆・马斯克转发特斯拉韩国的招聘启事,宣布在韩国招揽半导体领域人才。在人工智能芯片市场竞争日趋白热化的背景下,此举被视作特斯拉为强化自身半导体设计与制造能力所做的布局。 马斯克于当地时间17日在其社交...
-
发布了文章 2026-02-15
连续三年财务造假,重大违法退市“靴子落地”,收千万元罚单
登录新浪财经APP 搜索【信披】查看更多考评等级 安徽证监局2月14日公布的行政处罚决定书显示,安徽证监局对*ST立方(维权)信息披露违法违规行为进行立案调查发现,*ST立方通过开展代理业务、融资性贸易、虚假贸易大幅虚增营业...
-
发布了文章 2026-02-07
西藏城投(600773.SH):持有国能矿业公司41%权益
格隆汇2月6日丨西藏城投(600773.SH 在投资者互动平台表示,公司持有国能矿业公司41%权益,国能矿业两湖合计碳酸锂储量390万吨、氯化钾2800万吨、硼(以三氧化二硼 330万吨。...
-
发布了文章 2026-01-15
华创证券张瑜:经济温和复苏,2026年把握“多股空债”主线
专题:2026全球与中国资本市场展望论坛 炒股就看金麒麟分析师研报,权威,专业,及时,全面,助您挖掘潜力主题机会! 1月15日,2026全球与中国资本市场展望论坛在北京举行。华创证券首席经济学家张瑜出席论坛并发表题为...
-
发布了文章 2026-01-15
元续科技午前涨超6% 拟申请于新交所凯利板上市
元续科技(08637)复牌一度涨近14%,截至发稿,股价上涨6.11%,现报1.91港元,成交额202.04万港元。 1月14日晚,元续科技发布公告称,基于业务策略及发展考量,并为了进一步提升企业形象及扩阔公司股东...
-
发布了文章 2026-01-02
巴菲特人生智慧:若想成就一番事业,职业生涯初期不必过分纠结薪水高低
执掌伯克希尔·哈撒韦60年后,沃伦·巴菲特于2025年底卸任这家控股公司的首席执行官。 作为商界与投资界的传奇人物,巴菲特终其职业生涯,始终不吝分享人生智慧,助力他人成就顺遂人生——从盛赞复利的魔力,到分享“无悔人...
-
发布了文章 2025-12-21
A股港股指数横盘超3个月,关注突破时机
下周重要事件及市场情况快讯:下周暂无重要数据发布,下周一公布LPR报价,大概率维持不变,下周三下午至周四美股因圣诞节休市,港股周三下午至周五全天休市。商品方面,黄金下周大概率破新高,白银创新高,需控风险、降成本。债券上,国内...
-
发布了文章 2025-12-19
因技术服务合同纠纷,实朴检测起诉福建省环境监测中心站
天眼查APP显示,近日,实朴检测技术(上海)股份有限公司新增一则开庭公告,案由为“技术服务合同纠纷”,原告为实朴检测技术(上海)股份有限公司,被告为福建省环境监测中心站。 (:贺...
-
发布了文章 2025-11-30
周末利好!A股,重大调整!央行最新部署!超级赛道,重磅定调!影响一周市场的十大消息
01A股重要指数样本股调整11月28日,中证指数网站发布关于沪深300、中证500、中证1000、中证A500等指数定期调整结果的公告称,此次调整为指数样本的定期调整,将于12月12日收市后正式生效。其中沪深300指数更换1...
-
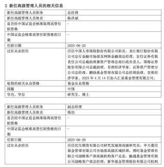
发布了文章 2025-06-23
汇泉基金总经理梁永强因工作调整离任,首席经济学家陈洪斌接棒
汇泉基金“元老级”高管兼二股东梁永强离任公司总经理。 近日,汇泉基金管理有限公司(下称“汇泉基金”)公告称,自2025年6月20日起,任命陈洪斌为公司总经理,梁永强因工作调整离任;同时,任命柴玏为副总经理。值得注意的...
-
发布了文章 2025-06-09
马斯克称没见过“大而美”法案 美众议长:我们曾多次讨论
据美国时政新闻网站AXIOS报道,当地时间6月8日,美国国会众议院议长约翰逊在接受美国广播公司的采访时表示,美国企业家埃隆·马斯克在网络上对总统特朗普及“大而美”法案的抨击令人失望,他表示,他自2日起就没有和马斯克通过...
-
发布了文章 2025-06-02
甘源食品(002991):25Q1利润阶段性承压 关注海外市场突破
机构:华西证券研究员:寇星/吴越事件概述24FY 公司实现营收22.57 亿元,同比+22.18%;归母净利润3.76 亿元,同比+14.32%;扣非归母净利润3.41 亿元,同比+16.91%。其中24Q4 公司实现营收6...
-
发布了文章 2025-05-12
今日视点:4月份外贸数据“超预期”并不意外
■ 安 宁 5月9日,海关总署发布的最新数据显示,4月份,我国货物贸易进出口3.84万亿元,同比增长5.6%,不仅增幅大,还创造了历史同期次高纪录,也成为单月进出口规模第二高。其中,出口2.27万亿元,增长9.3%;...
-
发布了文章 2025-05-10
狂亏4亿,一年关店近千家:百果园,割不动了
炒股就看金麒麟分析师研报,权威,专业,及时,全面,助您挖掘潜力主题机会! 来源:深氪新消费(ID:ID:xinshangye2016) 作者:朱末 亏损、关店、大股东频频减持套现......水果零售龙头百果园...
-
发布了文章 2025-04-24
小米生态链的金融模式是什么?这种模式如何推动产业发展?
小米生态链的金融模式及其对产业发展的推动作用小米生态链是一种独特且富有创新性的商业模式,其金融模式在推动产业发展方面发挥了重要作用。在资金来源方面,小米通常会通过自身的资金储备、战略投资以及与金融机构的合作来为生态链企业提供...
-
发布了文章 2025-04-08
阳光股份(000608)投资者索赔分析
2025年3月21日,阳光股份(维权)(000608)发布了《2024年业绩预告修正公告》。公司表示经财务部门初步测算,预计公司2024年度利润总额、净利润、扣除非经常性损益后的净利润为负值,且扣除与主营业务无关的业务收...
没有更多内容







